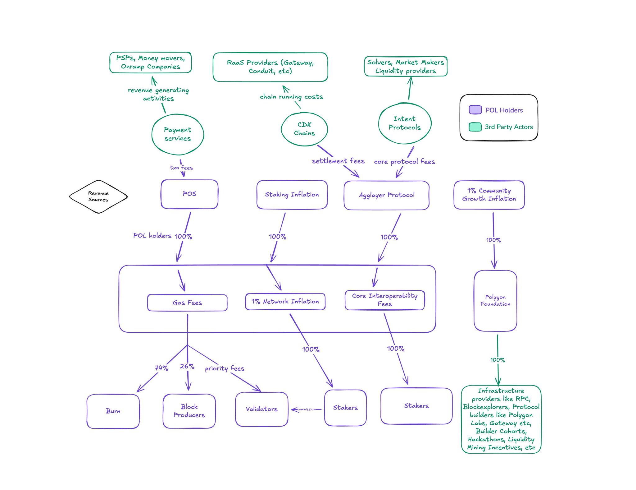
Polygon Ecosystem Token (POL)
$0.14857 -2.15% 24H
- 37Social Sentiment Index (SSI)+2.22% (24h)
- #138Market Pulse Ranking (MPR)+24
- 424h Social Mention-33.33% (24h)
- 100%24h KOL Bullish Ratio4 Active KOL
- Summary
- Bullish Signals
- Bearish Signals
Social Sentiment Index (SSI)
- Data Overall37SSI
- SSI Trend (7D)Price (7D)Sentiment DistributionExtremely Bullish (75%)Bullish (25%)SSI Insights
Market Pulse Ranking (MPR)
- Alert Insight
X Posts
- Trend of POL after releaseExtremely Bullish
kyle yuk 🇰🇷 ∞ KIN Researcher FA_Analyst B2.63K @kyle_yuk
kyle yuk 🇰🇷 ∞ KIN Researcher FA_Analyst B2.63K @kyle_yuk
9 6 233 Original >Trend of POL after releaseExtremely Bullish
DeFi Oracle 🔮 FA_Analyst OnChain_Analyst B20.41K @DeFiOracle_
Polygon | POL D2.09M @0xPolygon30 24 8.69K Original >Trend of POL after releaseBullish
BAEK_PRO🌊 Community_Lead Educator B4.24K @baek_project
BAEK_PRO🌊 Community_Lead Educator B4.24K @baek_project


19 13 349 Original >Trend of POL after releaseExtremely Bullish- Trend of POL after releaseBearish
- Trend of POL after releaseBullish
Sandeep | CEO, Polygon Foundation (※,※) Founder Tokenomics_Expert C348.82K @sandeepnailwal
Vadim D1.89K @crypto_vadim
83 23 4.83K Original >Trend of POL after releaseExtremely Bullish
Neel Kukreti TA_Analyst Trader S4.36K @NeelKukreti
Neel Kukreti TA_Analyst Trader S4.36K @NeelKukreti
14 1 674 Original >Trend of POL after releaseExtremely Bearish- Trend of POL after releaseBullish
- Trend of POL after releaseExtremely Bullish